Revving up your speed to lead
[UPDATED] Originally posted August 29, 2019
You’re starving. So you walk into a restaurant. You’ve read the Yelp reviews, so you already know what you want to order. You walk up to the counter, but there's nobody there.
Your excitement begins to dwindle, and after a few minutes, it turns to frustration. You decide to take your business next door, where they’ll actually take your order. At least you won't be hungry anymore.
This experience is disappointing for everybody — and yet it's often what B2B prospects experience when they knock knock on your website and have to wait an annoyingly long time to hear back from a sales rep.
When a lead fills out a form or signs up for a trial, they’re sending you a clear signal — they want to engage with your content or are keen on exploring your product. They may just be starting to look or might be weeks into their research — but they have purchase intent. This is your big moment to acknowledge them, meet their intent with answers and solutions, and establish a meaningful connection.
If you reach out at this time of peak interest, you keep up the momentum and nudge the lead further down your sales funnel. In fact, you have an 8x higher chance at conversion if you attempt to contact leads in the first five minutes.
Otherwise, you risk losing that lead to competitors — and that’s a lot of missed revenue.
Mastering speed to lead for B2B starts with a well-designed system. Better internal processes can ensure a better customer experience so that you're not leaving great leads stranded at the counter, waiting for someone to take their order.
Why speed to lead matters (Hint: It closes more leads)
Timing matters. Getting that right helps connect with leads when they're most receptive. It's the intersection of when:
- Prospects are experiencing a problem or challenge
- They're actively looking for a solution
- You're answering that need with a solution that can help

Getting the timing right is key to creating a smooth buying experience, increasing your chances of conversion.
The flip side? As response time goes up, your chances of closing a lead goes down. As Greg Poirier, president of CloudKettle, explains, there's a short half-life for leads, "Every minute that goes by that you haven't reached that person, the odds that they will actually talk to you just plummets."
The numbers tell the same story. The faster you respond to leads, the better your chances of converting them. Although this is a well-known fact, an InsideSales research report on lead response times found that only 0.1% of leads are contacted in the first five minutes.
The same report also found that a whopping 77% of leads never got a response. And conversions dropped by 8x after six-plus minutes.
That's why speed to lead has become a mainstream metric for sales teams, measuring how long it takes for sales to get to the first touch. Greg recommends a response time of no more than 15 minutes, with an ideal response time of five minutes.
Why your speed to lead is in a slump (Spoiler: It’s a lack of data)
Since leads don't come in with full context right away, they can't get into the hands of the right sales reps in a prioritized, organized way without manual research.
Often, businesses only get a name and email address, maybe a field or two more. Forms often require a minimum amount of information to increase the chances of conversion. Even if your form has required fields, there's no guarantee that the user-provided information will be correct, as people often just want to get through the form. So data beyond the name and email also has to be verified, made consistent, and researched further.
Without context about your leads, you have to rely on manual research and lead qualification. Sales reps waste time trying to figure out details like the company name, whether the account is a good fit, and the prospect’s location before they can pick up the phone to call them.
The whole process is slow and, thanks to the human element introducing errors and variances in judgment, inconsistent. But this research is necessary — 47% of buyers prefer personalized communication, and 51% want to speak to someone who understands their buying needs — and critical to conversion. In fact, sellers understand the importance of doing their research, too: 82% of top sellers report doing “research all the time” before reaching out to a lead.
But time doesn't stop ticking while reps gather useful information about a prospect. In the ideal scenario, your leads would come in to get profiled, processed, and matched to the right SDRs in an instant.
Improving speed to lead: Getting the right leads to sales in time
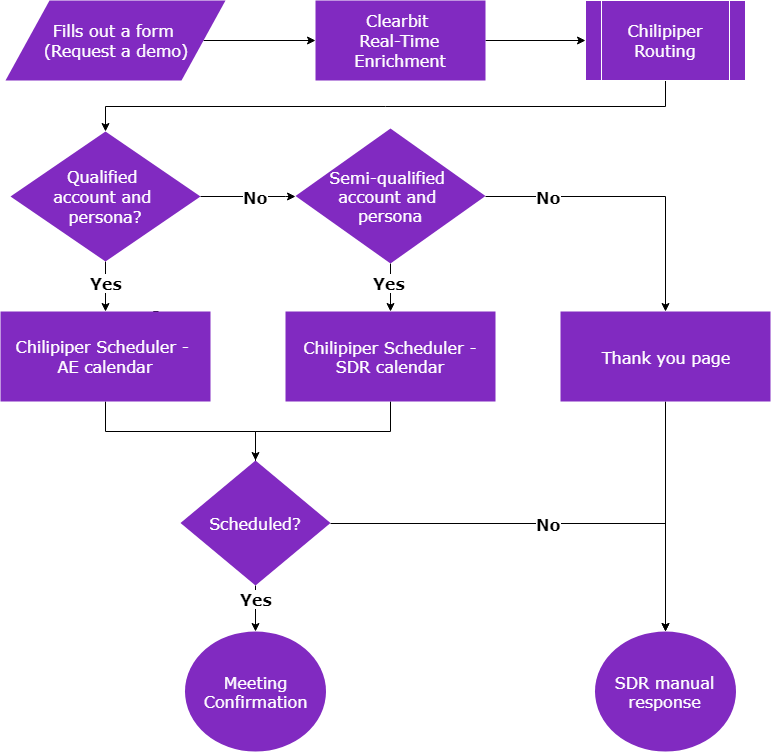
For the right leads to get to the right salesperson quickly every time, leads have to be processed automatically. And automation relies on consistent data, which you can achieve with real-time enrichment. With just an email address or domain, Clearbit provides over 100 demographic and firmographic data points — enabling instant lead scoring and automated lead routing.
Let's walk through how this works. Imagine a lead fills out a form on your site to request a product demo.
Without enrichment, you need a form with multiple fields to gather more useful information like company size, industry, and the prospect's goal and timeline. With enrichment, the form can stay short and simple, asking only for contact information and qualitative questions about their needs. Once the lead submits the form, their profile will automatically be enriched with demographic and company information, including standard work-related data fields of interest to most B2B organizations, like:
- Company name
- Role seniority
- Industry and subindustry
- Company size (total employees)
- Location
- Technology used
- Annual revenue
Automated lead scoring can then direct leads who aren't ready to talk to sales to be nurtured, while automated lead routing, with tools like LeanData, can instantly get leads to the right rep according to your territory rules.
Your sales team will also always have full context on their leads, giving them a head start to follow up quickly and jump straight into the meat of the sales conversation.
Read: How Tealium passed intent data to their sales team using Clearbit to increase pipeline velocity
Best ways to handle leads and reduce lead response time
While automated lead scoring and routing help accelerate the process internally, you can also fast-track the buyer's experience. You don't always need to reach out one-on-one or manually to provide great service. Consider adding elements like chat, email automations, or self-serve demos.
Chat on-site
With live chat, you engage with a qualified lead who visits your site within seconds. You can selectively launch live chat only when you detect a company that meets your ideal qualifications, so you don't open the conversation floodgates for every visitor.

Or welcome target accounts and ideal customers with a personalized message, opening up a channel to get their questions answered and interest registered without having to fill out a form.

Chargebee used a combination of Clearbit Reveal and Drift to personalize messaging on its live chat and ended up with 50% more enterprise demo requests.
Email automation
When a lead fills out a form or signs up for a free account, send an email quickly to acknowledge their needs, send any relevant information about your product — and if you detect a fit — provide availability to book a meeting.
For example, an email triggered after someone signs up for a Clearbit account can be personalized with details from enriched data.

This email shows the prospect that Clearbit has worked with companies in the same space, calls out what Enrichment can do for them, and lets them easily book a meeting.
Self-serve demo
You may already have a demo instance or recorded walk-through video that gives leads a chance to self-serve information about the product. But you can also automate how you give leads access to your demo.
For instance, you can use a chatbot to handle demo scheduling for qualified leads right away. The bot prompts the prospect to schedule a demo and collects the information you need to personalize the call.
Gong, the conversation intelligence platform, even baked a call-scheduling step into its signup flow. It used Clearbit Enrichment and Chili Piper to enrich, qualify, and route inbound leads instantly so that its best-fit prospects could book a meeting time right away.

This generated hundreds of qualified opportunities and contributed to the increase in the number of demo requests by 5x. (If you’re looking for some sales operations inspiration, read how Gong upped its speed-to-lead game.)
How does your current speed to lead stack up?
Using the five-minute response-time goal as your benchmark, how does your team stack up? Are you taking a long time to respond to leads? If response times are slow, break down what your inbound sales process looks like to figure out how to get faster.
Consider adding standardized workflows, such as a system that flags ideal inbound leads and automatically alerts sales reps. Or add better data from solutions like Clearbit Capture as a foundation for building automated systems.
Chances are, you're paying to bring more qualified leads to your site — and slow response times could be costing you. Dedicating effort to mastering speed to lead in the short term can help you uncover opportunities to improve your process while helping your sales organization become more efficient, effective, and sustainable. Build out a solid response system to drive conversions, save money, and win high-quality customers.
Frequently asked questions
What is speed to lead?
Speed to lead is measured as the amount of time it takes for sales reps to respond to a prospect who has expressed interest in your product or services. You can gauge interest through several metrics, but generally, it’s when a prospect fills out a contact form, signs up for a demo, or downloads a white paper.
Pro Tip: While the mode of communication — email, call, or chat — with the lead is irrelevant when measuring speed to lead, it is worth noting that 66% of buyers want to be contacted over email. So, if you’re looking for a channel that most buyers are receptive to, email is your best bet.
How fast should you respond to a lead?
You should try to respond to leads in five minutes or less. Several studies on lead response time show that the faster you respond, the better chances you have at conversion. But it has to be balanced with the right amount of research so that your leads get personalized communication.
How many times should I call a lead?
According to InsideSales research, seven or more follow-up attempts result in 15% more connections. You should look at your internal benchmarks to decide the right frequency for your industry or ideal customer profile.
When should you call a lead?
InsideSales research found that the best times to make contact are between 8 a.m. and 11 a.m. in your prospect’s local time zone. You are 15% more likely to get in touch with them during this time compared with the rest of the day.


